leonseye Posted June 10, 2016 Share Posted June 10, 2016 20 minutes ago, TheKingDedede said: The thing is that the devs never intended for the skins to become a serious market this quickly. They were always meant to be a small and simple way to just make your character unique. I don't know about that; by the time the marketplace was implemented for skins, they were already a pretty serious market. People were being cheated w/out recourse, and it was so easy to cheat people because there was no way to see the going prices. They were always supposed to be a small and simple way to make your character unique, that's true, but skins snowballed rather quickly and I think the marketplace itself was an effort to try to bring those prices down, as well as open up their availability to the masses (before the marketplace, you either had to already have good skins to trade or very niche currencies like TF2 or CS:GO keys). Before the marketplace, skins were already going for $50 and up. But they were only at these prices because demand was high, and supply was so very low. Now, only the newest and rarest skins go for those prices directly after they are released, but those prices taper off pretty quickly. Just to make a point, however: there are NO skins selling for $50 right now. Not one. I also just want to say that I'm not particularly scolding anybody, and I honestly don't care about the existence of these servers. As @TheKingDedede says, they could very easily just do this on private servers. I hope that's not how I come across, though I can understand someone taking my words in that manner. I just happen to be passionate about the subject, as are many others. I think the skins have brought a lot more good to the game than the few annoyances that people tend to focus on. People are excited about them; they want new ones or to collect them all, or just to make snazzy and unique outfits that others haven't thought of yet. No matter the reason for wanting them, they are quite popular and definitely here to stay, and I think that is definitely a good thing. Link to comment https://forums.kleientertainment.com/forums/topic/68032-skin-heaven-servers-exploit-or-fair-use/page/3/#findComment-781783 Share on other sites More sharing options...
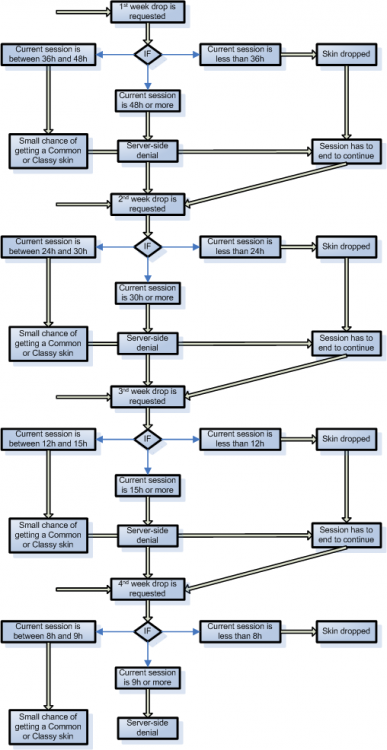
McLovinDST Posted June 10, 2016 Author Share Posted June 10, 2016 Special thanks to Gyths for pointing out the previous thread related to this topic. As a lot of you pointed out, this thread is not about discussing whether idling is a bad thing or not for the community/market. The goal of this thread was as I mentionned to "point out" that it is way too easy for anyone to publicly offer or make automated systems that could farm skins without worrying about any server nor lua side verification system. We are not talking about next-level spaming techniques like automated youtube video commentator robot softwares here. We are talking about random people selecting checkboxes! (The mod installation menu.) People hosting their own server to idle is something 100% acceptable. The game is made that way and as long as this behavior stays manual, it's fine. The problem is that it is becoming automated. As rezecib re-mentionned, lua-side verification is not worth the computing sacrifice since it would be too easy to circumvent. Devs are busy and we know that. That's why we must focus on looking for something that could work upon the system they've already implemented and obviously making it server-side. I came out with this pattern in which I assume that: a) The server knows the current session duration. (Time since you clicked on the Steam Play button.) b) The server knows the week drop number. (1 to 4) c) A player would not spend more that 9 hours on one single gameplay. (Even if they do, they get a drop chance.) What is this diagram? This diagram represents the behavior I think the drop system should be following. Please do not consider this diagram as programatically correct. It would: 1) Stop people from dedicated and private server to automatically idle. 2) Stop people from tweking mods in order to get all skin in the same "session". It would not: 1) Stop people from manually opening the game until the "current session" variable ends. (Which is acceptable since they are doing it manually.) 2) Use any of the game processing ressource. There is a thead on this website for skins trading. It is there for a reason: because skin should not be easy to get. If it is not the case maybe I should go re-learn right away what a rare skin means. Link to comment https://forums.kleientertainment.com/forums/topic/68032-skin-heaven-servers-exploit-or-fair-use/page/3/#findComment-781785 Share on other sites More sharing options...
Axehilt Posted June 10, 2016 Share Posted June 10, 2016 2 hours ago, Soto8969 said: Those things doesn't happend when @Axehilt is not on the post....oh wait.... If you have a thread with a clear objective truth, and posters flinging incorrect opinions against that truth, then yeah I'll show up with logic and/or evidence to repeatedly restate the truth while other posters repeated fail to disprove it. Until then maybe you could drop the unnecessary harassment? Obviously the game would be better off if only legitimate play yielded skins. A big improvement would be to simply cap out skins sooner (2 skins a week max, each skin shows up after about an hour, meaning only 2 hours total gameplay per week are required to max out skin drops.) So everyone interested in DST (playing 2+ hours a week) would easily cap out skin drops just by playing, and anyone not playing 2+ hours probably doesn't care either way because they're not playing the game. Basically as the hours/week (required to max skins that week) approaches zero, so would the amount of idling. A more involved solution would be something like a "pure" server which was locked to a certain set of server settings that enforced a certain difficulty and limited mods and console commands. This would involve a more proactive development stance I think, because you'd want to convert great mods like Ice Flingo Range Indicator into default game features so that pure servers didn't miss out on some of the great quality of life improvements players have made. I sort of want "pure" servers anyway, just as a single flag that I can filter my searches for instead of digging through countless servers and having to look through all their settings individually. Especially if the game difficulty dynamically adjusts to player performance (as I've suggested in a couple threads), since that would ensure every pure server is automatically suited to players of every skill level. Link to comment https://forums.kleientertainment.com/forums/topic/68032-skin-heaven-servers-exploit-or-fair-use/page/3/#findComment-781799 Share on other sites More sharing options...
mathem99 Posted June 10, 2016 Share Posted June 10, 2016 Even though i have spend QUITE a bit of money on the market (which i gained from trading cards/TF2 items) I gotta say the market really is depressing, people spend so much money on those skins, i think it should not be marketable, only tradeable so you have to wait patiently to get a special item, instead of opening your wallet and be all like: "SHUT UP N' TAKE ME MANEYZ!" Also trading is waaaay more fairer (sometimes, not so fair when people ask you 3 elegants for 1 distinguished T_T) Also the trade inn, i don't know alot of people who know what that is which is shoking because there is a huge button on the Collection. The trade inn makes gaining higher tier items faster than spending money. Of course this is MY opinion, you don't have to agree, and i don't blame you if you don't. Link to comment https://forums.kleientertainment.com/forums/topic/68032-skin-heaven-servers-exploit-or-fair-use/page/3/#findComment-781833 Share on other sites More sharing options...
t1morino88eex Posted June 10, 2016 Share Posted June 10, 2016 6 hours ago, leonseye said: You can do what you want, but you are certainly not going to change my mind about that. Tis the same for me my dear Leonseye, there's nothing that can change my mind about the skin system as it is right now, and I'm glad we could keep our replies exchange a friendly one. 3 hours ago, TheKingDedede said: The thing is that the devs never intended for the skins to become a serious market this quickly. They were always meant to be a small and simple way to just make your character unique.A way to stand out from the crowd, as it were. Oh, now that's just a silly statement. Of course they were hopping for the market to get big, it's a form of revenue for the developers, at least for those who consider that paying a fixed price for a game already is not enough. If they wanted for the skins to be nothing more that a "small and simple way to make your character unique" they would have set up their own fixed prices or add them in the upcoming Through the Ages expansion, like, out of the box. Link to comment https://forums.kleientertainment.com/forums/topic/68032-skin-heaven-servers-exploit-or-fair-use/page/3/#findComment-781835 Share on other sites More sharing options...
Mday Posted June 10, 2016 Share Posted June 10, 2016 I don't really know why some people would like to 1) make it harder to get skins of any level of rarity 2) make the market value of any skins as high as possible Personally I really don't care about skin rarity or market value. I want a skin that looks cool on my character and thats all I care about. Something worth X amount now get discounted by 50% after a month? I say that is a good thing. It means something cool is now available to more players. Someone want to quit DST just because the skin value has deflated? I guess I won't be missing those players. DS/DST is a fun game full of contents and interesting ideas. I hope the devs can spend more time adding new contents and add better multithreading support instead of skins. Link to comment https://forums.kleientertainment.com/forums/topic/68032-skin-heaven-servers-exploit-or-fair-use/page/3/#findComment-781837 Share on other sites More sharing options...
MF99K Posted June 10, 2016 Share Posted June 10, 2016 I personally find it more troubling that people are selling an item for $50 some dollars from a game that costs less than half that. Klei deserves at least some of that money. If klei sold the items it would be fairer, otherwise people are sort of just exploting the developers by earning more money from the game than it cost them in the first place. I know that this happens in a lot of games, but most said games have the items initially sold by the game companies themselves. with the server afk thing, i guess it depends. skin drops are based partially on how long people have been playing on a server, and I do believe there's a mechanism that makes skin drops more likely if the player is actively playing, but only a developer can say for sure since those files are classified. I believe the drop intervals are approximately 1. 15 minutes 2. 3 hours 3. ~10 hours. each drop interval has different rates for rare drops, first drop is almost always common, second drop is often common or classy, third is usually classy or dignified. of course when i'm saying this i mean more likely to get and not a hundred percent chance. likewise, how long you've survived on a server changes your chances. I had a 1000+ days on one server and got two dignifieds within a couple hours. even if it's supergod mode, a game day is approximately 15 minutes, thus 15000 minutes, 250 hour s, so ten and a half full days. most internet cpnnections aren't strong enough to hold for a fraction of that time Link to comment https://forums.kleientertainment.com/forums/topic/68032-skin-heaven-servers-exploit-or-fair-use/page/3/#findComment-781844 Share on other sites More sharing options...
CarlZalph Posted June 10, 2016 Share Posted June 10, 2016 14 minutes ago, mf99k said: I personally find it more troubling that people are selling an item for $50 some dollars from a game that costs less than half that. Klei deserves at least some of that money. If klei sold the items it would be fairer, otherwise people are sort of just exploting the developers by earning more money from the game than it cost them in the first place. I know that this happens in a lot of games, but most said games have the items initially sold by the game companies themselves. With Steam Market a percentage of the sale goes to the developer, a percentage to Valve, and then the rest to the seller. So Klei is making some cash from those $50 sales. Link to comment https://forums.kleientertainment.com/forums/topic/68032-skin-heaven-servers-exploit-or-fair-use/page/3/#findComment-781846 Share on other sites More sharing options...
cezarica Posted June 10, 2016 Share Posted June 10, 2016 Just to be clear I prefer to actually play and enjoy the game with my friends than sit in god mode on some server. With my working schedule I can't afford investing a lot of hours into the game (at least not as much as I would like to) and if I get or I don't get a skin I'm perfectly fine either way, so in a way i kind of understand some people who might do this. Anyway.. if the actual chances of getting a common skin or top notch skin, that only a hand full of people got it, be it got very lucky or paid a hefty amount of money to get it from the market place, can't be influenced at all by the player's lack of activity (meaning be idle be it in a self hosted server in "god mode" or in a "skin heaven" like OP calls them) why so much fuss about it anyway? Sure, I would like to have some awesome and unique stuff but you won't see me digging deep into my pockets to pay a hefty amount of money just to have it. I will happily play and enjoy the game even if I will never get a free drop from the survival stuff for Woodie. On the other hand, if they release new content like they did with Shipwreck, then I will pay for that no question about it. Link to comment https://forums.kleientertainment.com/forums/topic/68032-skin-heaven-servers-exploit-or-fair-use/page/3/#findComment-781863 Share on other sites More sharing options...
t0panka Posted June 10, 2016 Share Posted June 10, 2016 Guys stop arguing about this all over again! 1. people are idling since day one and noone cared and noone cares now 2. half of the people posting here are doing it!! 3. @mathem99 tradeable only was before market and it was horrible and also keys were used most of the time so items were ALREADY marketable since keys = money 4. you want to Klei sell these items? Did someone actually think about that little more? If they put high prices = RIOT, if they put lower prices aka all skins in one batch for few $ = everyone will be wendy triumphant = everyone looks the same = RIOT 5. everyone talking about 50$ skins but there are none on market! Maybe Wendy is HALF of that. ALSO most of the characters = only first 4-5 skins are sold for that high. Also all of you are whining about Wendy Untriumphant but WHY ... tell me WHY noone is buying Wolfgang untriumphant for 3$??? Yeah all of you want just that most rarest and most expensive skin Link to comment https://forums.kleientertainment.com/forums/topic/68032-skin-heaven-servers-exploit-or-fair-use/page/3/#findComment-781868 Share on other sites More sharing options...
Arlesienne Posted June 10, 2016 Share Posted June 10, 2016 I don't feel to have such strong morals as one kind poster suggested. It is just my way of approaching my spending. 9 hours ago, verm1ll1on said: What you mean by "right"? Why would it be wrong to use it for personal gain? People doing that are not harming anyone, just selling something they don't want to someone else who does. Even if they don't like or play the game, they payed for it and are basically doing a favor to other players who want some stuff. They would be doing them a favour if they were giving the idled skins away. They are selling them. And do not take it as the revealed truth, it is just a theory, but I am afraid Klei will not see any particular good from those guys. Will they recommend the game to others like we do? Will they buy it as a gift like we do? Hey, even if someone asked them, it could likely be like this... Random: So you have been playing this game nearly non-stop for so long. Idler: Yup. Random: What is it about? How do you play it not to starve? Idler: No idea. Random: But you have 666 hours in it. Haven't you bothered looking up guides or some forum? Idler: Nah. Random: Just is it any good? You sound odd. I am intrigued. Idler: Look, I just idle for skins to make a free buck. Random: A skin farming game?! No fun. I will pass. Link to comment https://forums.kleientertainment.com/forums/topic/68032-skin-heaven-servers-exploit-or-fair-use/page/3/#findComment-781871 Share on other sites More sharing options...
Mday Posted June 10, 2016 Share Posted June 10, 2016 10 minutes ago, t0panka said: If they put high prices = RIOT, if they put lower prices aka all skins in one batch for few $ = everyone will be wendy triumphant = everyone looks the same = RIOT Many game sell skins offically (e.g dota2 ) and I dont see that many riot over the years. Link to comment https://forums.kleientertainment.com/forums/topic/68032-skin-heaven-servers-exploit-or-fair-use/page/3/#findComment-781872 Share on other sites More sharing options...
Arlesienne Posted June 10, 2016 Share Posted June 10, 2016 Riots are a natural thing when the community becomes: A) too desperate B) too bored At least it is a game so no flaming pitchforks. Then again, the Flaming Pitchfork of Doom looted off the cooling corpse of some dragonfly to show your might to pigmen and merms alike... Ahem. Link to comment https://forums.kleientertainment.com/forums/topic/68032-skin-heaven-servers-exploit-or-fair-use/page/3/#findComment-781873 Share on other sites More sharing options...
t0panka Posted June 10, 2016 Share Posted June 10, 2016 Can you all please realize that without iddlers there would be LOT LESS skins on market and that means bigger prices? i say EVERYONE go iddle skins and sell them! Better for everyone! They will get few cents or dollars for few skins and we will get better prices in time. Also im not that close minded to be envy about someone getting few dollars from farming commons lol The system we have now is great and works good so lets fire up your machines and idle for us as much skins as you can. AKA Thank you idlers for giving us cheaper skins! Link to comment https://forums.kleientertainment.com/forums/topic/68032-skin-heaven-servers-exploit-or-fair-use/page/3/#findComment-781882 Share on other sites More sharing options...
Michi01 Posted June 10, 2016 Share Posted June 10, 2016 2 hours ago, Arlesienne said: Random: So you have been playing this game nearly non-stop for so long. Idler: Yup. Random: What is it about? How do you play it not to starve? Idler: No idea. Random: But you have 666 hours in it. Haven't you bothered looking up guides or some forum? Idler: Nah. Random: Just is it any good? You sound odd. I am intrigued. Idler: Look, I just idle for skins to make a free buck. Random: A skin farming game?! No fun. I will pass. Seriously that's ridiculous, I highly doubt that there's a lot of people that wouldn't wanna play a game simply because someone tells them that they idle for skins in it. If someone doesn't even consider checking the steam page of a game or asking more than one person about it before deciding whether to buy it or not then they can't have been that interested to begin with. Link to comment https://forums.kleientertainment.com/forums/topic/68032-skin-heaven-servers-exploit-or-fair-use/page/3/#findComment-781910 Share on other sites More sharing options...
Mday Posted June 10, 2016 Share Posted June 10, 2016 4 minutes ago, Michi01 said: Seriously that's ridiculous, I highly doubt that there's a lot of people that wouldn't wanna play a game simply because someone tells them that they idle for skins in it. If someone doesn't even consider checking the steam page of a game or asking more than one person about it before deciding whether to buy it or not to buy it then they can't have been that interested to begin with. Agree The skin's monetary/non monetary value comes form the DS/DST experience. If the game isn't fun in the first place I doubt if anyone will bother collecting DST skin at all. Exactly why you don't see a random guy who dont do games at all idle for skin in any other games. Link to comment https://forums.kleientertainment.com/forums/topic/68032-skin-heaven-servers-exploit-or-fair-use/page/3/#findComment-781914 Share on other sites More sharing options...
Schism_989 Posted June 10, 2016 Share Posted June 10, 2016 5 hours ago, Arlesienne said: Random: So you have been playing this game nearly non-stop for so long. Idler: Yup. Random: What is it about? How do you play it not to starve? Idler: No idea. Random: But you have 666 hours in it. Haven't you bothered looking up guides or some forum? Idler: Nah. Random: Just is it any good? You sound odd. I am intrigued. Idler: Look, I just idle for skins to make a free buck. Random: A skin farming game?! No fun. I will pass. If you seriously think that this would happen, may I remind you that you need to pay for the game, which means people are going to play it. It's not like TF2 where you get items, sell them, repeat, it's more of "Hey, you bought this game, there's some things you can do, play it and get your money's worth." Also, we're only seeing 2 or 3 idling servers right now, so it's highly unlikely a noob will land on those specific servers right at the butt-crack of their Don't Starve career. Last time I checked, there were hundreds of servers to choose from, and the idling servers usually need to be searched to be seen or to change the filtering to amount of players. Even then, there's still going to be more players on other servers rather than the idling servers. Link to comment https://forums.kleientertainment.com/forums/topic/68032-skin-heaven-servers-exploit-or-fair-use/page/3/#findComment-781951 Share on other sites More sharing options...
Faintly Macabre Posted June 10, 2016 Share Posted June 10, 2016 14 hours ago, McLovinDST said: I came out with this pattern in which I assume that: ... c) A player would not spend more that 9 hours on one single gameplay. You're kidding, right? Are you new to the video gaming world? Anyway, this is all nonsense. For starters, I very highly doubt any significant number of people is playing substantially more DST than they are otherwise inclined to just to get a skin. Those that are should probably consider reevaluating their priorities; if you're not able to spend 15-20 hours a week to get some fluff, you must almost certainly have more important things to do, and spending -- say -- 5 extra hours you can't/don't want to spare on the game just for a very, very small chance to get something pretty to wear for the small amount of time you are fully able/inclined to play it defies reason. It's a game. I would bet my hat that well over 90% of the people playing this game the minimum of the 15-20 hours a week required to get all four drops are doing so because they enjoy playing the game. Skins are not going to keep new players playing if they're not having fun. Not unless you were using the game as a source of income, which is not and never would have been even remotely feasible. Anybody inclined to do that sort of thing is going to know that whatever their equivalent of $15 USD is more than likely going to have abysmal returns, and one way or the other it's another sale for Steam and Klei. 9 hours ago, Arlesienne said: They would be doing them a favour if they were giving the idled skins away. They are selling them. I think it's being generous to say these people are doing anyone a "favor" but there is no denying that people who want to get the skins benefit from more supply bringing the prices down. The only people they're arguably hurting are people who are deriving some sense of pride or uniqueness from being lucky or having extra disposable income (which, to be blunt, is goofy), or people who are mad that they can't sell the products of their good fortune as high as they'd like. The former will move on, and the latter can go fly a kite. Frankly, I can't help feeling like the latter is the source of OP's frustration, because I don't know why else it would make any difference to him what price what items are a month after their release. And now for a little number speculation. It's about 2 PM EST at the moment, and there are right around 1000 servers online at the moment with at least one player on them. I see two of these high-pop AFK servers, with about 55 people between the two. We can assume there are more than that if you like, but it takes only a few pages' scroll to get down to servers that have no more than 4 people in them, so populations are generally very low; let's say there's about double as many people playing on a server like this as would be obvious, and go with 100. The bulk of the server list is comprised of servers with 1 to 2 players, so let's say there's something like 1300, 1500 players online at the moment. And hey, skin timer's just turned over, too, so there's probably a fairly sizable sampling of these AFKers online at the moment; maybe some more will pop up after 4-5 PM (although this seems silly since they're AFKing; why start that after work instead of before) and say there'll be something like 150 then. Just how many in-demand items do you think these 150 people are going to be able to produce? How about 200 people? 400 people? I'd bet real, paper money maybe two or three of a given in-demand item are produced by this practice in a given week, at the absolute most. I really doubt there's enough production going on out there to very significantly affect going prices. Almost everything I pull is a white; I've gotten a single elegant from the box and a couple more buying garbage en masse to use at the Trader Inn. Considering how many complaints I've seen about it, I don't dare assume I'm noticeably less lucky than anybody else. I just don't think the numbers are there. Link to comment https://forums.kleientertainment.com/forums/topic/68032-skin-heaven-servers-exploit-or-fair-use/page/3/#findComment-782017 Share on other sites More sharing options...
Naipseht Posted June 11, 2016 Share Posted June 11, 2016 Somewhat related note, anyone having trouble with "c_godmode (1)" after the new update? Link to comment https://forums.kleientertainment.com/forums/topic/68032-skin-heaven-servers-exploit-or-fair-use/page/3/#findComment-782427 Share on other sites More sharing options...
Muche Posted June 11, 2016 Share Posted June 11, 2016 7 minutes ago, Naipseht said: Somewhat related note, anyone having trouble with "c_godmode (1)" after the new update? c_godmode can now take optional parameter target, which is expected to be a player. So it should be possible to do either c_godmode() for yourself, or c_godmode(AllPlayers[1]), or newly added c_godmode(UserToPlayer(1)). Link to comment https://forums.kleientertainment.com/forums/topic/68032-skin-heaven-servers-exploit-or-fair-use/page/3/#findComment-782432 Share on other sites More sharing options...
spiderdian Posted June 11, 2016 Share Posted June 11, 2016 Dunno if that will change your mind but.... People paid for the game, it's their right to do whatever they want with it as long as it doesn't harm the terms of service. Of course, it's like a shot in the foot to buy a game for getting money, but RARELY you'll make a profit of it if you do. Also, You're not being harmed in anyway by this, the survival server won't end because of this, NOONE will die(no pun intended) because of this. Blaming Klei or whatever for letting the skins being marketable is just dumb, Thinking of limiting people to only trade is even dumber. Link to comment https://forums.kleientertainment.com/forums/topic/68032-skin-heaven-servers-exploit-or-fair-use/page/3/#findComment-782506 Share on other sites More sharing options...
ADinosaur Posted June 11, 2016 Share Posted June 11, 2016 It is rather pointless to change the current drop system just because a few players decided to AFK for skins than to play the game. It doesn't matter about what's right or wrong in this situation. Our only enemy here is pointless arguments plaguing the forums. If a sum of players prefer to have skins while playing, so be it. But they are vastly outnumbered by the majority of players who play the game as it is. The last thing we need is to purge players by harassing them saying that they're no-good customers that insult Klei Entertainment by doing what they do. Please for the benefit of the community, Klei, and the game in a whole; stop arguing over the rights and wrongs in the world and instead avoid these servers and do as you do on your survival servers. These are mere preferences and do no harm to the game in any way. I hope this clears up any arguments in the future based on skins. Link to comment https://forums.kleientertainment.com/forums/topic/68032-skin-heaven-servers-exploit-or-fair-use/page/3/#findComment-782531 Share on other sites More sharing options...
leonseye Posted June 13, 2016 Share Posted June 13, 2016 On 6/11/2016 at 2:45 PM, ADinosaur said: It is rather pointless to change the current drop system just because a few players decided to AFK for skins than to play the game. It doesn't matter about what's right or wrong in this situation. Our only enemy here is pointless arguments plaguing the forums. If a sum of players prefer to have skins while playing, so be it. But they are vastly outnumbered by the majority of players who play the game as it is. The last thing we need is to purge players by harassing them saying that they're no-good customers that insult Klei Entertainment by doing what they do. Please for the benefit of the community, Klei, and the game in a whole; stop arguing over the rights and wrongs in the world and instead avoid these servers and do as you do on your survival servers. These are mere preferences and do no harm to the game in any way. I hope this clears up any arguments in the future based on skins. This is a discussion forum. What you call "arguments", many of us call "discussions". Sometimes people have differing opinions and feel passionately about a subject; that's perfectly okay. So long as people are respectful to one another, discussing topics we feel passionately about is exactly what we're all here to do. It is for the benefit of the Klei community that we talk about things like this, and I feel it's important for the devs to hear feedback from their community about the game and the changes that they implement. Certainly, none of us is naive enough to think that we have any control over the decision-making process, but that doesn't mean that voicing our opinions here is "pointless" or a "plague". This is literally what these forums exist for. Otherwise, instead of "Welcome to Klei Entertainment Forums", you'd be greeted w/ a large sign that read: "KEEP YOUR THOUGHTS TO YOURSELF" Link to comment https://forums.kleientertainment.com/forums/topic/68032-skin-heaven-servers-exploit-or-fair-use/page/3/#findComment-783266 Share on other sites More sharing options...
ADinosaur Posted June 13, 2016 Share Posted June 13, 2016 4 hours ago, leonseye said: This is a discussion forum. What you call "arguments", many of us call "discussions". Sometimes people have differing opinions and feel passionately about a subject; that's perfectly okay. So long as people are respectful to one another, discussing topics we feel passionately about is exactly what we're all here to do. It is for the benefit of the Klei community that we talk about things like this, and I feel it's important for the devs to hear feedback from their community about the game and the changes that they implement. Certainly, none of us is naive enough to think that we have any control over the decision-making process, but that doesn't mean that voicing our opinions here is "pointless" or a "plague". This is literally what these forums exist for. Otherwise, instead of "Welcome to Klei Entertainment Forums", you'd be greeted w/ a large sign that read: "KEEP YOUR THOUGHTS TO YOURSELF" Fair and square point I see. I guess I'm just too quick to judge. Sorry. Link to comment https://forums.kleientertainment.com/forums/topic/68032-skin-heaven-servers-exploit-or-fair-use/page/3/#findComment-783349 Share on other sites More sharing options...
Schism_989 Posted June 13, 2016 Share Posted June 13, 2016 These guys chose to waste their money in an attempt to make money, but they'd spend more money by the time they repay DST, that's how I see it. Those who choose to play, play. Those who choose to idle, idle. We can't change this, and Klei has more to worry about. At least someone decided to make an AFK server so idlers wouldn't fill ACTIVE servers. To be honest, these servers helped us make sure we run into active players. Link to comment https://forums.kleientertainment.com/forums/topic/68032-skin-heaven-servers-exploit-or-fair-use/page/3/#findComment-783495 Share on other sites More sharing options...
Recommended Posts
Archived
This topic is now archived and is closed to further replies.
Please be aware that the content of this thread may be outdated and no longer applicable.