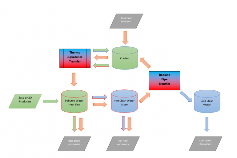
Enginator Posted June 7, 2018 Share Posted June 7, 2018 In preparation for the new update, I decided instead of starting a new base I would lock down the numbers on my closed loop, renewable cooling system in the sandbox. I wanted to say from the outset that this post will be rough for a fair while, it is more of a personal design log that I will improve over time. If you would like to comment I would appreciate the feedback. This system is not new, but I had a hard time finding hard numbers on how they work. While I have successfully implemented cooling systems in the past and had a rough idea of the numbers, I neglected to realise just how precious the different resources are to the functioning of my late game bases. As usual, I would appreciate any feedback to help improve, however I wanted to do this as kind of a tutorial that helps new players understand advanced(ish) base cooling systems. Central to the heat treatment system is a bug, or set of bugs relating to conservation of energy. In Oxygen Not Included, some buildings do not conserve energy as they would in a real system. That means the amount of energy you put into the system is not the same as the energy that comes out. Some examples are an Electrolizer (which turns super hot water into kinda hot O2), Natural Gas Generators (turns super hot NG into warm pWater) etc. There are several other examples but they have been outlined in other post. I am aware that the next update will close the conservation issue for NG, and will expect that these bugs will not last. In any case the numbers interest me and I will follow up with an update if the game changes significantly. I started with a schematic of my design: The fill is the material, green is pH2O, blue is H2O and Orange is energy/heat. Where mass is flowing (pH2O or H2O) or mass is stored, the outline denotes the temperature of that material while the system is running at steady state (blue = cold, red = hot). The grey blocks denote inputs / outputs into the heat transfer system. It should be noted that there are multiple pathways for heat to flow through the system and this will depend on the system load and resource requirements of the base. One or more of these paths can work simultaneously depending on the base's needs at any given time. This system is a single aquatuner system, and this forms one of the fundamental constraints of the system. It is possible to scale the system up, however I will only cover a single aquatuner system in this post. I selected polluted water as the coolant due to its high specific heat capacity. We are able to transfer a large amount of energy per packet through the TAT (improving the efficiency of the system). A single aquatuner is theoretically capable of transferring: Another constraint in the system is supply of heat sink material. Heat sink material is the liquid that heat from the base will be transferred to via the coolant. In this case we have also selected pH2O as the heat sink material thanks to its specific heat capacity (meaning we destroy more energy per kg consumed) and , a boiling point that magically aligns with the maximum operating temperature of the TAT and its flexibility in heat destruction methods (Electrolyzer once boiled or NG Generator). Since we know the maximum capacity of the thermoaquatuner to move heat energy from the base to the heat sink, we can determine the amount of pH2O that can be processed by the system at maximum capacity: As we develop our base, it is important to remember this ratio. In order to remain sustainable, the mass flow rate of pH2O production must remain above: Where the energy flow rate is the Heat outputted by the base machinery. Steam also causes a loss of energy thanks to the conversion process. Since mass and temperature is conserved, but the specific heat capacity changes, there is a loss of approx 30% of the energy in the conversion process. I will continue to work on the post in the coming hours, if I am wasting my time or people aren't interested please let me know. Link to comment https://forums.kleientertainment.com/forums/topic/91517-base-cooling-system-science/ Share on other sites More sharing options...
Denisetwin Posted June 7, 2018 Share Posted June 7, 2018 love your flow charts! Link to comment https://forums.kleientertainment.com/forums/topic/91517-base-cooling-system-science/#findComment-1042963 Share on other sites More sharing options...
Recommended Posts
Archived
This topic is now archived and is closed to further replies.
Please be aware that the content of this thread may be outdated and no longer applicable.